概述
在管理Web应用或服务器集群时,虽然监控CPU、内存和磁盘使用率至关重要,但告警管理不当会导致团队被频繁通知。
可以根据动态标签来区分不同的环境或者不同的告警级别,然后通知策略会根据动态标签把不同的告警推送到不同的联系点。
在管理Web应用或服务器集群时,虽然监控CPU、内存和磁盘使用率至关重要,但告警管理不当会导致团队被频繁通知。
可以根据动态标签来区分不同的环境或者不同的告警级别,然后通知策略会根据动态标签把不同的告警推送到不同的联系点。
在Grafana告警系统中使用模板,可以动态地插入特定告警规则数据,从而创建更灵活、信息更丰富的告警通知消息。
共同技术基础:两者都使用 Go模板语言。
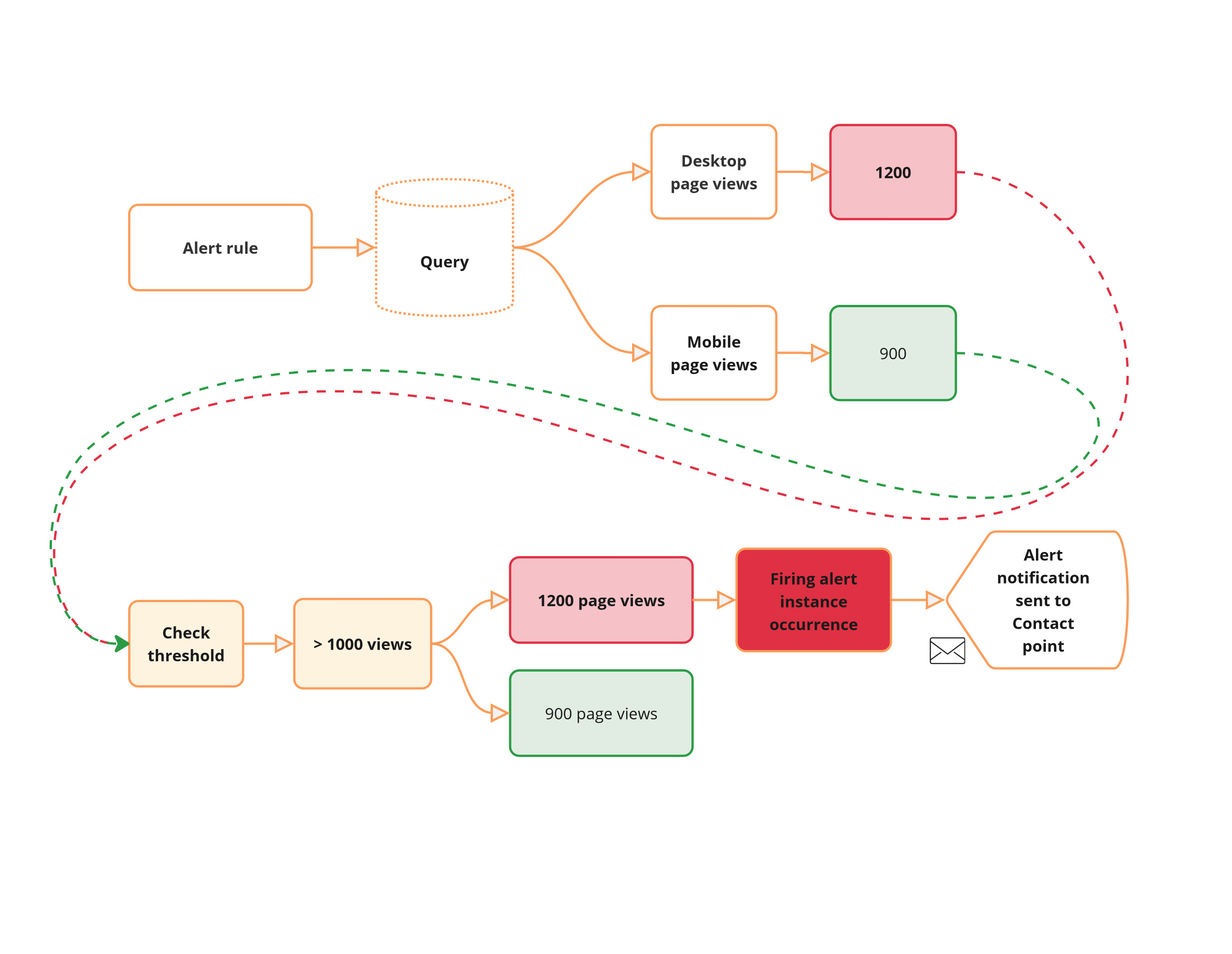
告警实例是一个与告警规则查询返回的指标相匹配的事件。
通俗理解:
当监控指标满足告警规则设定的条件时,就会产生一个具体的告警事件,这个事件就是一个“告警实例”。

Grafana 内置了告警服务,使用联系点来指定接收警报通知的媒介。联系点包含发送警报通知的配置,包括电子邮件、Slack、IRM、Webhook 等媒介。
下面以 webhook (Webhook.site)为例,来创建一个联系点。
基本上涉及到用户参与的系统都需要进行权限管理,权限管理属于系统安全的范畴,权限管理实现对用户访问系统的控制,按照安全规则或者安全策略控制用户可以访问而且只能访问自己被授权的资源。
权限管理包括用户身份认证和授权两部分,简称认证授权。对于需要访问控制的资源用户首先经过身份认证,认证通过后用户具有该资源的访问权限即可访问。
将请求封装成对象,从而让你可以参数化客户端,将请求排队、记录日志、支持撤销重做等操作。
🧠 通俗理解:
你去快餐店点单 🍔:
将多个处理器组成一条链,每个处理器决定是否处理请求,如果不能处理则传给下一个。
🧠 通俗理解:
运用共享技术来有效支持大量细粒度对象的复用。
把系统中重复出现的相同状态抽取出来共享,节省内存。
🧠 通俗理解: